Kód
TK05010075
Předmět výzkumu
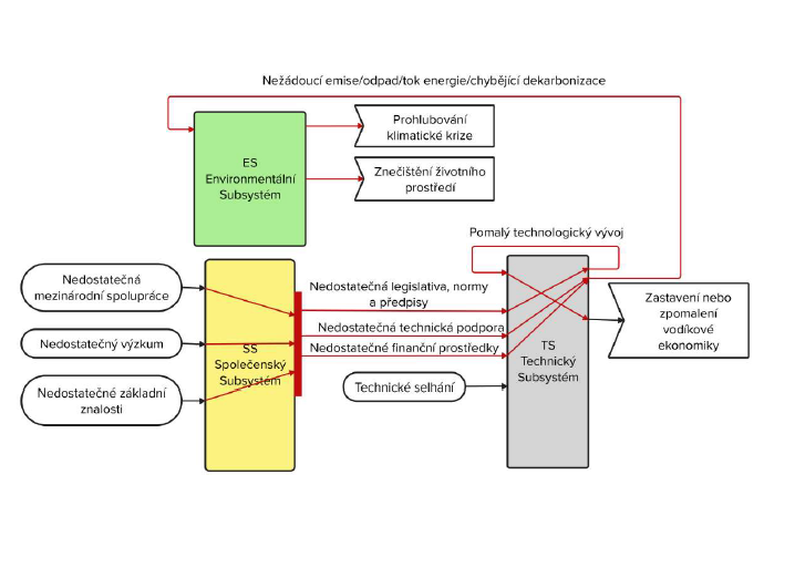
Projekt je zaměřen na přípravu nástrojů pro komplexní zajištění bezpečnosti při využívání vodíku v rámci technologického rozvoje v Moravskoslezském kraji. Řešení bude paralelně prováděno v oblastech safety a security. Výstupy budou: a) typové standardy bezpečnosti jednotlivých technologií, jak technických, tak systémů řízení bezpečnosti b) systém zajištění kontinuity činností (BCM dle ISO 22301) vodíkové infrastruktury v MSK Základem metodiky projektu budou analýza a konfrontace aktuálních světových standardů vodíkové a infrastrukturní bezpečnosti, jejich adaptace na podmínky MSK, výběr nejvhodnější řešení z pohledu podmínek kraje a aplikace do konkrétních postupů. Klíčovým výstupem projektu tak budou bezpečností standardy, promítnuté také do strategických a koncepčních dokumentů MSK.
Rok zahájení
2023
Rok ukončení
2025
Poskytovatel
Technologická agentura ČR
Kategorie
Obecná forma
Typ
THÉTA (2018-2031)
